• 二手车 类目
    约4,376条
  • 电子仪器 > 机器/机器仪表
    约4,376条
  • 电子仪器 > 机器/机器仪表
    约4,376条
发布信息
手机应用

泗洪风情微信公众号 每日发布泗洪最新资讯

泗洪分类信息 发布泗洪各类信息资讯等

泗洪风情APP 泗洪人必用的APP!

泗洪风情商务合作 APP PC 公众号 抖音 推广

我要发布
返回顶部
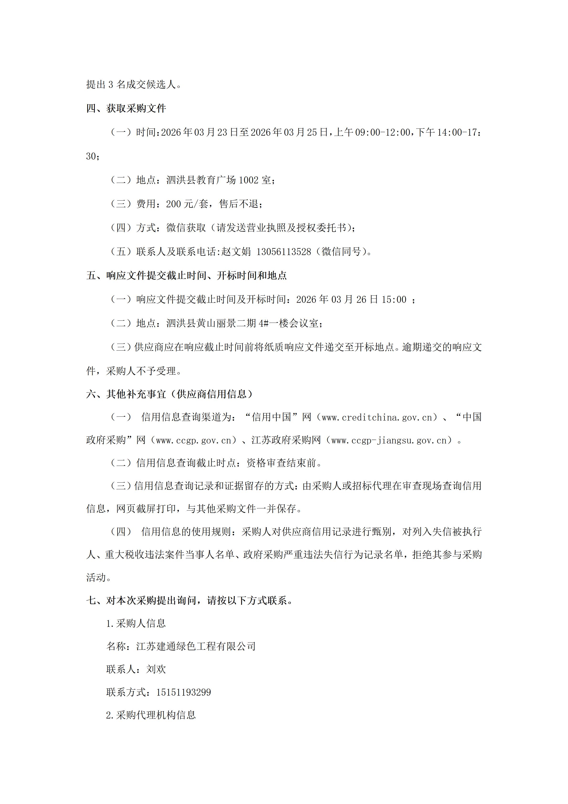
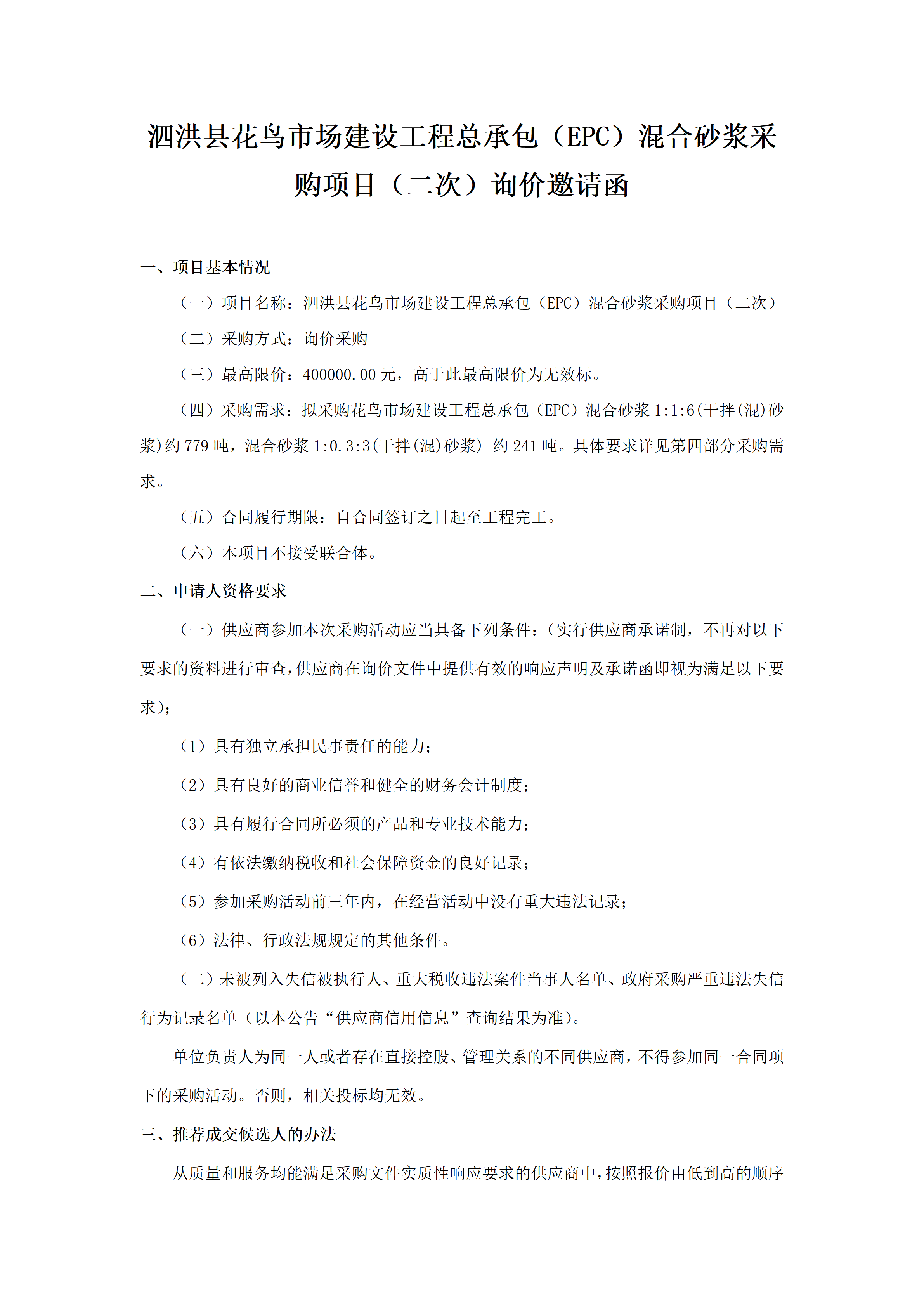
泗洪县花鸟市场建设工程总承包(EPC)混合砂浆采购项目(二次
3小时前 · 77浏览
  • 所属分类:
    综合广告
  • 人:
    赵文娟
  • 电话联系TA 私聊
安全提示:
如遇无效、虚假、诈骗信息,请立即举报。涉及资金往来的事项请务必仔细核对资金往来信息,切勿提前支付任何费用
agatha1987
最近活跃时间:2026-02-12 15:44
身份认证
其他信息
性别:
保密
签名:
这个人很懒,什么都没留下~
该用户还发布了
银杏园北侧地块提升改造项目劳务分包 评标结果公示
综合广告
泗洪县花鸟市场建设工程总承包(EPC)钢结构专业分包 评标结果公示
综合广告
泗洪县花鸟市场建设工程总承包(EPC)混合砂浆采购项目 废标结果公告
综合广告
银杏园北侧地块提升改造项目劳务分包 澄清公告
综合广告
泗洪县花鸟市场建设工程总承包(EPC)钢结构专业分包 澄清公告
综合广告
银杏园北侧地块提升改造项目劳务分包 招标公告
综合广告
泗洪县交通工程有限公司水稳加工服务采购项目 成交结果公告
综合广告
泗洪县花鸟市场建设工程总承包(EPC)钢结构专业分包 招标公告
综合广告
泗洪县花鸟市场建设工程总承包(EPC)混合砂浆采购项目 询价邀请函
综合广告
泗洪县交通工程有限公司水稳加工服务采购项目 询价邀请函
综合广告
扫描二维码下载app即可和用户进行私信交流