- 详细描述:
-
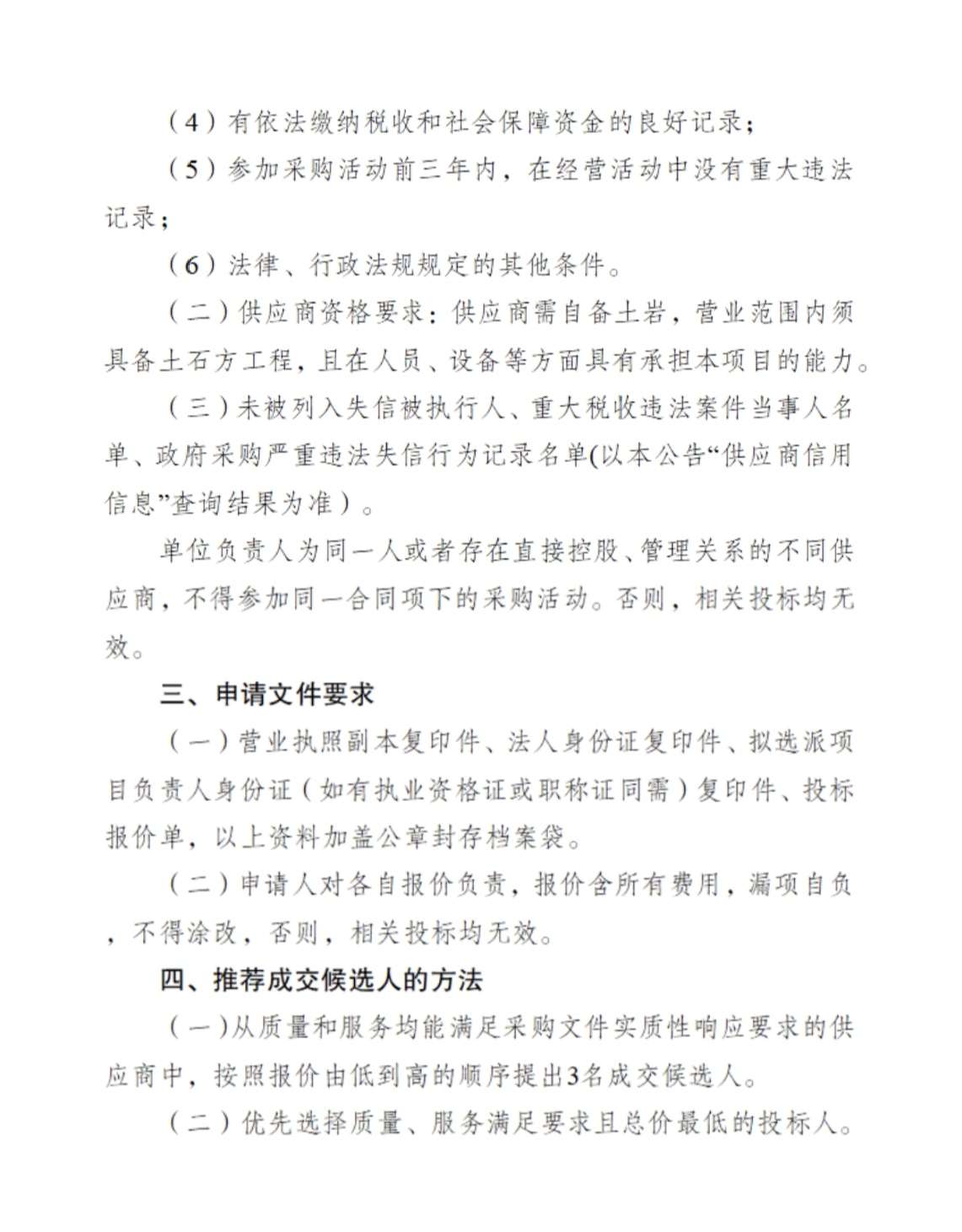
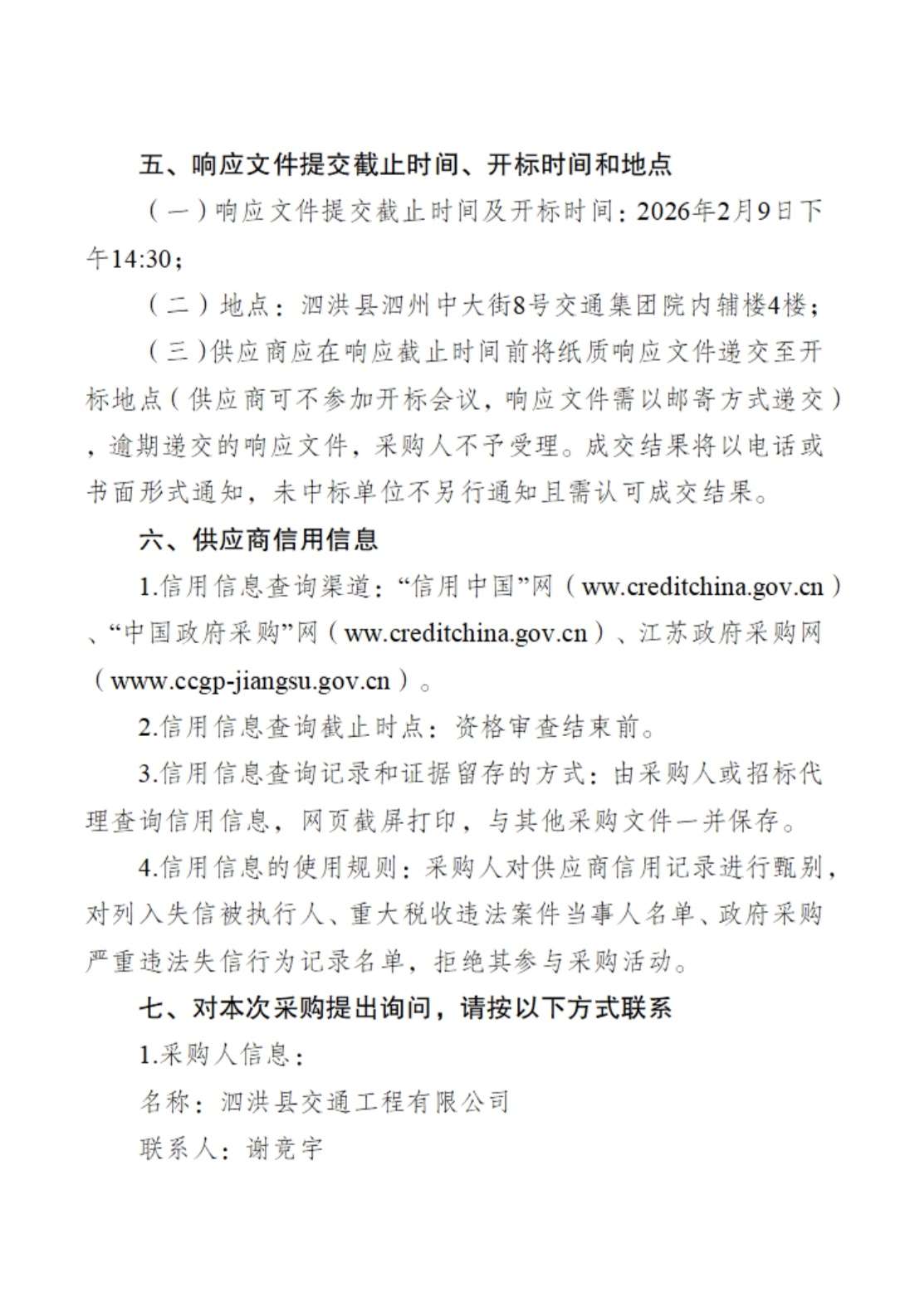
泗洪县交通工程有限公司土方运输(二次)采购项目询价公告
-
个体户和各类型公司注册、变更、注销,代办卫生许可证、食品许可2025-11-13 2051浏览综合广告
-
疏通马桶下水道 改下水管维修漏水马桶花洒水龙头取断丝 1782小时前 6496浏览综合广告
-
本地人专业诚信防水补漏瓷砖空鼓修复有门店售后有保障免砸地砖维昨天 23:04 5593浏览综合广告
-
承接各类机械加工五金配件汽车配件设备齐全 有数控车床 加工中昨天 22:09 1071浏览综合广告
-
承接各类机械加工 数控车床 CNC加工中心 冲床 线切割 磨昨天 22:09 672浏览综合广告
-
承接各类机械加工,设备齐全。数控车床,CNC加工中心,线切割昨天 22:08 917浏览综合广告
-
开锁换锁,保险柜,气车锁,修门,指纹锁包安装299昨天 20:15 1.7万浏览综合广告
-
泗洪县交通工程有限公司土方运输(二次)项目成交结果公告2-14 77浏览综合广告