• 二手车 类目
    约4,376条
  • 电子仪器 > 机器/机器仪表
    约4,376条
  • 电子仪器 > 机器/机器仪表
    约4,376条
发布信息
手机应用

泗洪风情微信公众号 每日发布泗洪最新资讯

泗洪分类信息 发布泗洪各类信息资讯等

泗洪风情APP 泗洪人必用的APP!

泗洪风情商务合作 APP PC 公众号 抖音 推广

我要发布
返回顶部
魏营镇前营社区保障性安居工程总承包(EPC)预拌砂浆采购项目
1-22 · 154浏览
  • 所属分类:
    综合广告
  • 人:
    赵文娟
  • 电话联系TA 私聊
安全提示:
如遇无效、虚假、诈骗信息,请立即举报。涉及资金往来的事项请务必仔细核对资金往来信息,切勿提前支付任何费用
agatha1987
最近活跃时间:2025-10-01 16:53
身份认证
其他信息
性别:
保密
签名:
这个人很懒,什么都没留下~
该用户还发布了
魏营镇前营社区保障性安居工程总承包(EPC)PE管采购项目成交结果公告
综合广告
魏营镇前营社区保障性安居工程总承包(EPC)预拌砂浆采购项目(二次)成交结果公告
综合广告
魏营镇前营社区保障性安居工程总承包(EPC)劳务分包中标结果公示
综合广告
魏营镇前营社区保障性安居工程总承包(EPC)预拌砂浆采购项目 废标结果公告
综合广告
魏营镇前营社区保障性安居工程总承包(EPC)劳务分包 评标结果公示
综合广告
魏营镇前营社区保障性安居工程总承包(EPC)劳务分包 澄清公告
综合广告
魏营镇前营社区保障性安居工程总承包(EPC)PE管采购项目询价邀请函
综合广告
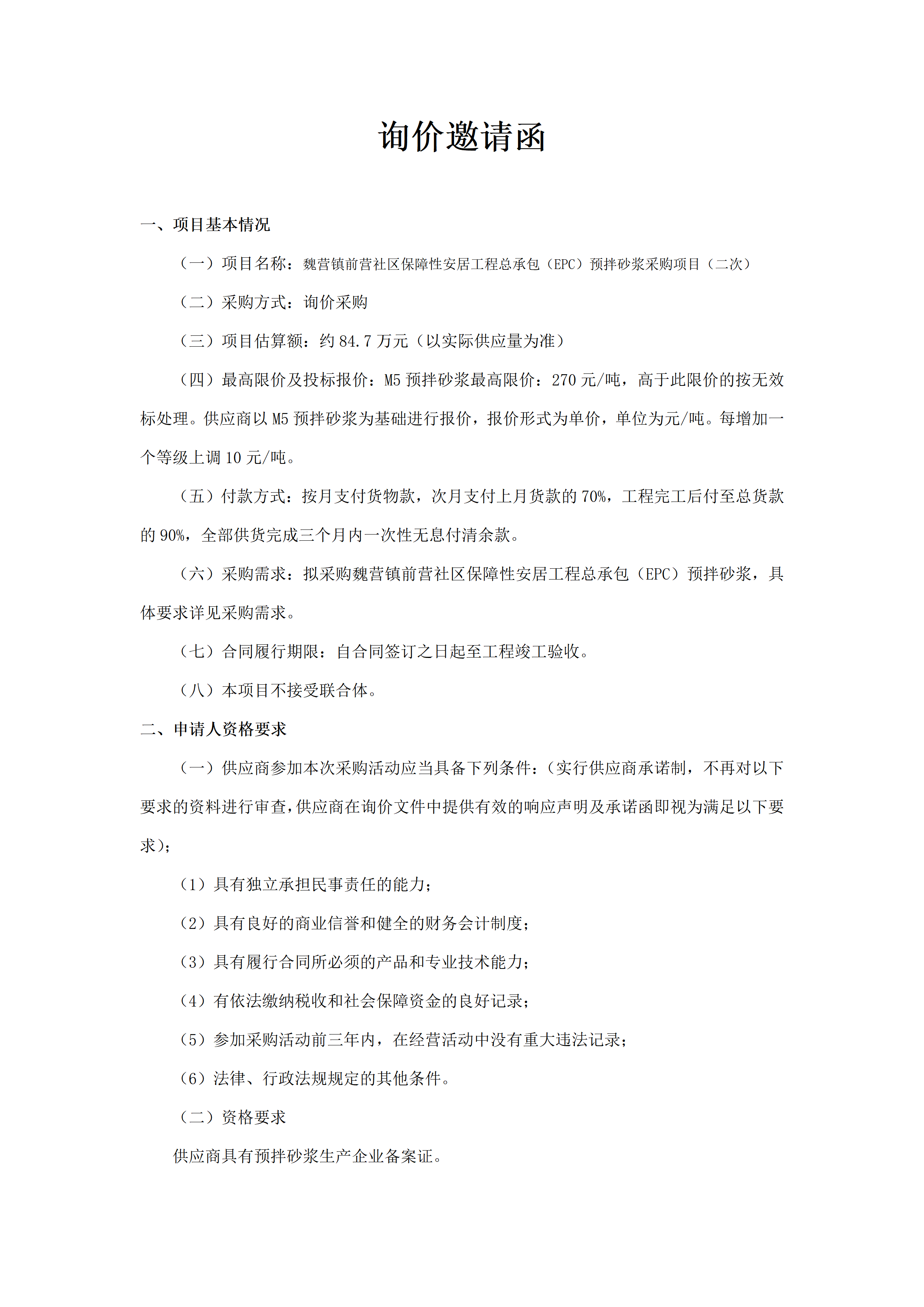
魏营镇前营社区保障性安居工程总承包(EPC)预拌砂浆采购项目询价邀请函
综合广告
魏营镇前营社区保障性安居工程总承包(EPC)劳务分包招标公告
综合广告
泗洪县花鸟市场建设工程总承包(EPC)砂加气混凝土砌块采购项目(二次)成交结果公告
综合广告
扫描二维码下载app即可和用户进行私信交流