• 二手车 类目
    约4,376条
  • 电子仪器 > 机器/机器仪表
    约4,376条
  • 电子仪器 > 机器/机器仪表
    约4,376条
发布信息
手机应用

泗洪风情微信公众号 每日发布泗洪最新资讯

泗洪分类信息 发布泗洪各类信息资讯等

泗洪风情APP 泗洪人必用的APP!

泗洪风情商务合作 APP PC 公众号 抖音 推广

我要发布
返回顶部
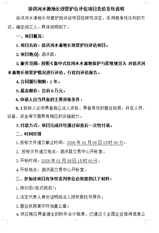
详见公告
前天 17:04 · 119浏览
  • 所属分类:
    综合广告
  • 人:
  • 电话联系TA 私聊
安全提示:
如遇无效、虚假、诈骗信息,请立即举报。涉及资金往来的事项请务必仔细核对资金往来信息,切勿提前支付任何费用
zby126
最近活跃时间:2025-10-01 17:35
身份认证
其他信息
性别:
签名:
这个人很懒,什么都没留下~
扫描二维码下载app即可和用户进行私信交流